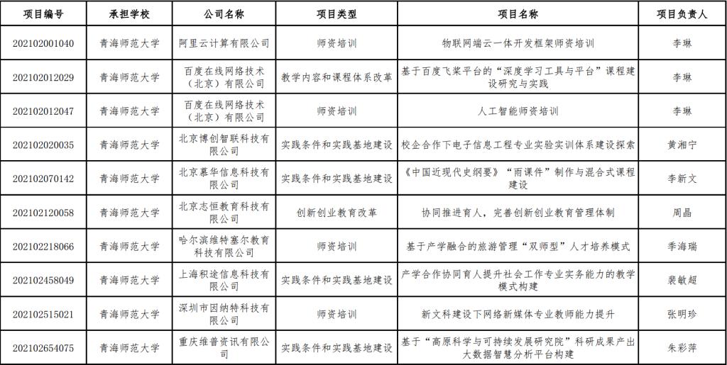
近日,教育部高等教育司公布2021年第二批产学合作协同育人项目立项名单,365官网10个项目获批立项,其中师资培训类4项,教学内容和课程体系改革1项,实践条件和实践基地建设4项,创新创业教育改革1项。截至目前,学校已累计获批立项教育部产学合作协同育人项目19项。

产学合作协同育人项目是教育部为贯彻落实《国务院办公厅关于深化高等学校创新创业教育改革的实施意见》(国办发〔2015〕36号)和《国务院办公厅关于深化产教融合的若干意见》(国办发〔2017〕95号)精神,深化产教融合、校企合作,由高等教育司组织有关企业支持高校建设而开展的一项重要举措。
下一步,学校将根据《教育部产学合作协同育人项目管理办法》要求,持续推进加强对项目的指导和管理,积极鼓励学院、专业、教师和行业企业对接,在教学能力、教学方法、体系融合、基地建设等方面开展教学研究和改革,切实提高365官网人才培养质量。